Yayın Süreci

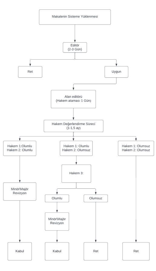
Psikolojik Araştırma Perspektifleri Dergisine gönderilen tüm yazılar ilk olarak editör tarafından incelenir. Dergi kapsamında olmadığına ve/veya yayımlanabilecek nitelikte olmadığına karar verilen yazılara alan editörü ataması yapılmadan yazılar reddedilir. Diğer yazılara ise editör tarafından alan editörü ataması yapılır. İlgili yazı, alan editörü tarafından değerlendirme için alanında uzman en az iki hakeme iletilir.
Psikolojik Araştırma Perspektifleri Dergisine gönderilen yazılar “çift kör değerlendirme” çerçevesinde incelenmektedir. Hakemlere gönderilen makaleler yazar ve kurum bilgilerinden arındırılmış bir şekilde gönderilmektedir. Böylelikle, yazar bilgilerinin hakemler tarafından ve hakem bilgilerinin de yazar(lar) tarafından bilinmediği bir yöntemle değerlendirme süreci gerçekleşmektedir. Bu doğrultuda yazar(lar)ın sisteme makale yüklerken yazar bilgilerinin olduğu başlık sayfası ve ana metnin olduğu makale dosyasını ayrı dosyalar olarak yüklemeleri beklenmektedir.
Makalelerin, hakemlerin doldurdukları “Makale Değerlendirme Formları” sonucuna göre, alan editörü tarafından kabul edilmesine, reddedilmesine veya revize edilmesine karar verilir. Hakemler değerlendirmelerini COPE’un hakemlik ilkelerine uygun şekilde yaparlar.
Psikolojik Araştırma Perspektifleri Dergisi dergi politikalarına göre, yazar tarafından sisteme yüklenen bir makalenin editör tarafından ilk incelemesi 2-3 gün içerisinde yapılmaktadır. İlk incelemeyi geçen makalenin hakem ataması alan editörü tarafından 3 gün içerisinde yapılmaktadır. Hakem değerlendirme süreci 30-45 gün aralığında tamamlanmaktadır. Hakem değerlendirme süreci sonrası alan editörü kararını editöre iletmekte ve editör tarafından nihai karar verilmektedir.
Değerlendirme sonucunda kabul alan makalelere DOI (Digital Object Identifier) numarası atanmakta ve makaleler erken görünümde yayımlanmaktadır. Erken görünümde yayımlanan makalelere cilt, sayı ve sayfa numaraları atanmamaktadır. Makalelerin ilgili sayıda yayımlanmasıyla makalelere cilt, sayı ve sayfa numaraları atanmakta ve bu makaleler erken görünümden kaldırılıp ilgili sayı içerisine alınmaktadır.
Psikolojik Araştırma Perspektifleri Dergisi, ön kayıt (pre-registration) sürecini desteklemektedir. Ön kayıt süreci, OFS (Open Science Framework) veya yazarların kendi kurumları tarafından sağlanan platformlar üzerinden gerçekleştirilebilir. Bu süreç, araştırma planınızın (hipotezler, beklenen sonuçlar ve yöntem detayları gibi) araştırma gerçekleştirilmeden önce diğer araştırmacılarla açıkça paylaşılmasını sağlar.
Yazarların Psikolojik Araştırma Perspektifleri Dergisine makalelerini gönderebilmeleri için ilk olarak dergi sistemine üye olmaları gerekmektedir. Sonrasında, yazarlar dergi web sayfasında bulunan “makale gönder” sekmesinden değerlendirilmek üzere makalelerini dergi sistemine yükleyebilecektir.

degelendirme-sureci

Makale Göndermek İçin Giriş Yapmalısınız